Zum Jahresbeginn werden im Kleingärtnerbereich die Vorstände aktiv und versenden die Rechnungen für Pacht, Strom, Wasser, Versicherung, Mitgliedsbeitrag, Umlagen und was sonst noch in einem Kleingärtnerverein so anfällt.
Bei vielen Vereinen ist mittlerweile der Postweg durch einen Versand per E-Mail ersetzt worden. Die dafür notwendigen Satzungsänderungen wurden in der Regel durchgeführt.
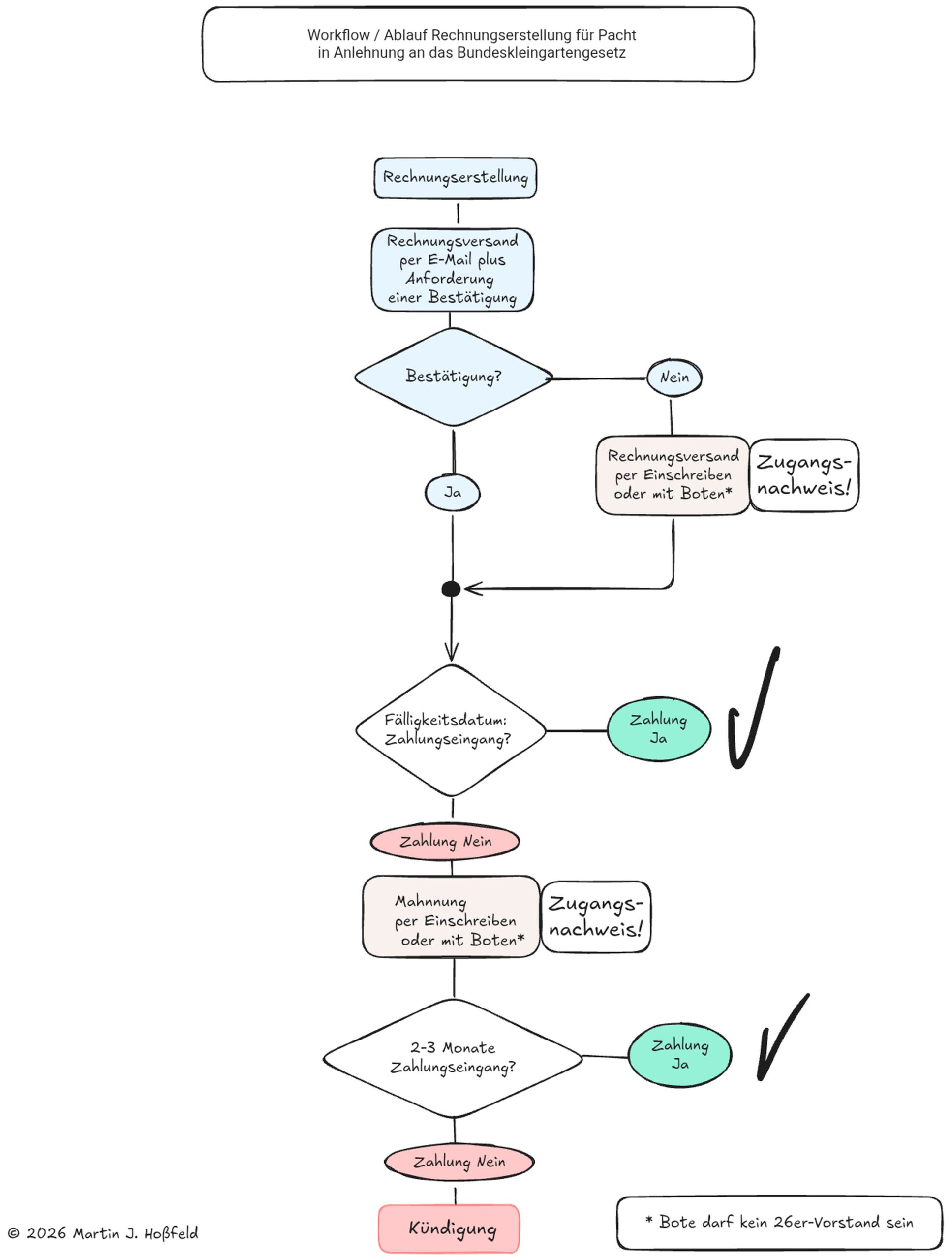
Positionen der Rechnungsabwicklung
Ein Arbeitsablauf für die Rechnungsabwicklung enthält in der Regel folgende Positionen:
- Rechnungserstellung
- Versand
- Kontenprüfung auf Zahlungseingänge
- Mahnung
- ggfls Kündigung
Und zwischen diesen einzelnen Positionen kommt das Warten auf eine Reaktion der Mitglieder. Zahlen sie oder zahlen sie nicht. Es soll Fälle geben, wo gesagt wird, dass die Rechnung nie angekommen sei. Aussage gegen Aussage.
Guter Rat ist nun teuer.
Und der Aufwand jedem Mitglied „nachzulaufen“, das kann schnell ins Uferlose gehen.
Dieses „Kuddelmuddel“ kann man noch vergrößern, indem, ganz modern, das schnelle Internet mit seinen E-Mail Möglichkeiten genutzt wird.
Hier will ich eine Lösung vorstellen mit der das handling systematisiert und übersichtlich gestalten werden kann. Das neue bei einer E-Mail-Abwicklung ist die ausdrückliche Bestätigungsanforderung. Wird der Eingang der E-Mail durch den Pächter nicht bestätigt, dann wird automatisch auf die bisherige postalische Abwicklung umgeschaltet. Entweder durch eiggenen Boten oder durch die Deutsche Post, in Form eines Einschreibens.
Der Bote darf kein 26er Vorstand sein. Und wichtig ist das Zustellprotokoll (siehe Formulierungsvorschlag weiter unten). Zusätzlich sollte man den Briefkasten mit Namen und das Haus mit der entsprechenden Hausnummer fotografieren. Ein Handy hat mitterweile fast jeder. Hierbei bitte vorher die Einstellung für den Standort freigeben.
Falls es wider Erwarten doch zu einer Kündigung kommen, bitte auf den Zustellnachweis achten.
Workflow Diagramm mit E-mail

Bei einem Einschreiben mit der Deutschen Post kann mithilfe der Sendungsverfolgungsnummer der Sendungsstatus bzw. der Zugang festgestellt werden. Dieser sollte entsprechend archiviert werden.
Zustellprotokoll Formulierungsvorschlag
Bei der Zustellung per Boten kann ein Zustellprotokoll den Zugangsnachweis darstellen. Hierzu könnte folgender Formulierungsvorschlag verwendet werden:
Zustellprotokoll für Briefsendung mit Boten
Anschrift Empfänger
Anschrift des Boten
Ich bestätige, dass ich das „Mahnschreiben vom TT.MM.JJJJ“ kontrolliert und kuvertiert habe. Außer mir hatten keine weitere Personen Zugriff auf den Umschlag.
Diesen Umschlag habe ich am TT.MM.JJ um hh:mm Uhr in den Briefkasten, beschriftet mit den Namen des Empfängers, eingeworfen.
Unterschrift des Boten
Dokumentation: Foto Briefkasten (Hausnummer)